Leverage Maps: Parallel Lives, Optionality, and Sequencing Your Future
How to strategically build optionality across the span of your career to get what you want out of life.
Snap your fingers.
Who would you be if you could wake up tomorrow as a different version of yourself?
For many ambitious professionals, the answers pile up fast:
Staff engineer
DevRel evangelist
Startup founder
Writer
Teacher
Futurist
For someone with many talents and interests there are a number of lives and paths that are all plausible. The abundance of potential feels like freedom until you realize that each of the paths pull from the same scarce resources: time, energy, money, reputation, and relationships.
The trap is treating these potential paths as independent when they are actually a part of an interconnected system. Every path that you pursue comes with experiences that redefine how you would go about achieving any of the other paths that you might take.
Finite Effort
Optionality and potential feels infinite. Effort isn’t infinite.
Every hour spent writing is an hour not compounding technical depth. Every weekend coaching session drains the same emotional reserves that Monday’s leadership meetings need. Every dollar in a side project is a dollar not funding the conference circuit that builds your credibility as a futurist.
The conventional advice of going deep on one thing misses the nuance that some paths are synergistic while other paths drain each other. Identifying which is which allows you to make the decision of either closing a door of opportunity or walking through it.
What’s Competing
When you juggle multiple interests and broad potential, you’re really juggling finite resources:
Cognitive load: It’s hard to gain competency in many things at once due to split attention and context switching.
Social capital: Your network has limited bandwidth for “what you do.” Constant pivots can dilute your identity without an encompassing narrative.
Credibility accumulation: Expertize compounds through consistency. Scattering your focus may mean that you lose out on exponential returns.
Opportunity cost of practice: Mastery compounds only with depth. Exploration is healthy but comes at a price.
But not all paths compete. Some share scaffolding and build on each other.
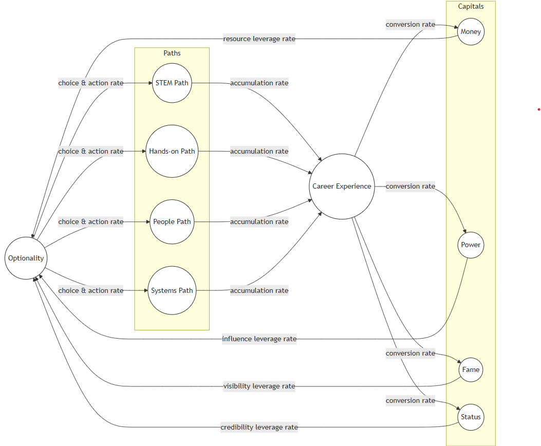
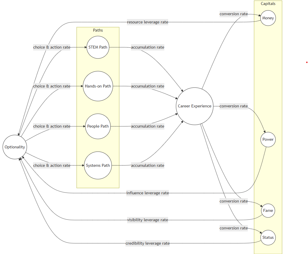
The Career Optionality Loop
Think of careers as a loop, not a ladder.
Career paths can be divided into technical, hands-on, people-oriented, and systems-driven categories. Every step that you take in each career path accumulates into career experience. Your career experience converts into your capitals over time: money, power, fame, and status. Those capitals expand your optionality, which feeds back into new paths.
This explains why careers feel circular. A staff engineer builds status through technical excellence. A DevRel evangelist builds status through community influence. Different engines, same capital.
Reinforcement vs. Cannibalization
Why do some paths compound while others sabotage?
Reinforcing examples
Writing → credibility → consulting demand → speaking opportunities → futurist positioning.
Mentorship → leadership intuition → systems thinking → strategic roles.
Technical depth + teaching → unique positioning as “the explainer engineer.”
Cannibalizing examples
Deep IC focus + full-time coaching → both need uninterrupted cognitive energy.
Startup founder intensity → starves deliberate practice required for writing or teaching.
“Serious technologist” + “generalist strategist” → brand incoherence that erodes both.
The takeaway: you’re not flaky for pursuing multiple paths. You’re resource-constrained. The challenge is designing your career life around experiences that work cohesively with each other.
Sequencing Futures
Optionality doesn’t mean that you have to do everything now. It often means sequencing futures so that today’s investments open tomorrow’s doors.
Near-term (0–2 yrs): Staff+ engineer role, weekend consulting, and consistent writing. All leverage the same technical core.
Mid-term (2–5 yrs): DevRel, technical auditing, and conference speaking. Built on the audience and credibility you’ve already grown.
Long-term (5+ yrs): CTO, futurist, and global teaching network. Enabled by accumulated depth, communication skill, and reach.
Instead of killing potential lives, you sequence them. Writing builds audience → builds consulting credibility → builds stage presence → fuels futurist positioning.
Convictions as Compass
Convictions aren’t just beliefs. They’re filters for where to spend scarce effort.
If you’re convinced AI will replace 80% of software engineers, DevRel might be the high-leverage bet because betting on deep systems programming risks automation. If you believe remote work is a permanent aspect of work culture now, becoming a part of digital-first communities begins to matter more than networking locally.
Convictions set the strategic layer. Portfolio design sets the tactical one.
Designing a Career Investment Portfolio
Think of your career like an investment portfolio:
Core holdings (60–70%): Your primary track. Reliable compounding (IC or management).
Growth investments (20–30%): Adjacent bets that share infrastructure (writing, speaking, teaching).
Speculative bets (5–10%): Long shots that could radically expand optionality (startup advising, experimental projects).
The principle is sharing infrastructure (abilities/resources) while diversifying your outcomes. By sharing foundations, you can accumulate different capitals no matter what the environment is.You can be the kind of person that is welcome where they are treated best as Nomad Capitalist likes to say.
The Takeaway
A career isn’t one ladder. It’s a system of reinforcing loops or competing drains.
The wisdom isn’t “focus on one thing.” It’s designing loops where paths amplify each other instead of fighting for the same scarce pools of time, energy, and attention.
Ask yourself:
Which lives share infrastructure?
Which compete for the same limited resources?
Which sequencing strategies compound optionality instead of scattering it?
Don’t grieve the lives that you’re not living right now. Architect your life so that your experiences compound in sequence. Optionality isn’t drifting. Optionality is owning the flywheel that turns possibility into a designed career investment portfolio over time.
Your turn:
If you mapped your many potential lives, which ones reinforce and which are secretly cannibalizing? What 5-year sequencing strategy would let your scarcest resources compound instead of compete?
Cheers,
Gilberto Guadiana
This essay is part of the Leverage Maps series that has a book coming soon. It’s field reports on how hidden systems shape our work, and how to spot the quiet levers that move them. If you’ve seen this loop play out in your org, for better or worse, I’d love to hear your story.